中醫之常見病食養2022原境夏季主題展
- 主講人
- 黃薰瑩 醫師
- 活動日期
- 2022/10/06 星期四
- 活動時間
- 下午2:30 - 下午5:00
- 活動地點
- 台中市西區民生北路147號
有人說感冒可以喝生薑紅糖水,也有人說咳嗽可以喝燉梨湯,但為什麼有些人喝了之後,不僅症狀沒有改善,反而還加重了?原來中醫認為感冒有分寒熱,熱性感再冒喝辛溫性的生薑紅糖水可能「火上澆油」。常見疾病,比如胃痛、腹瀉、便秘、還有失眠,也都有不同證型的區分。
感冒由於致病因素不同,因外在六邪(風、寒、暑、濕、燥、火)而感受到邪氣,證候的表現不同,需對證食養。感冒者的食養原則皆須飲食清淡易消化,在於肺經起於中焦脾胃,下絡大腸,故飲食選擇關係之後肺功能修復。
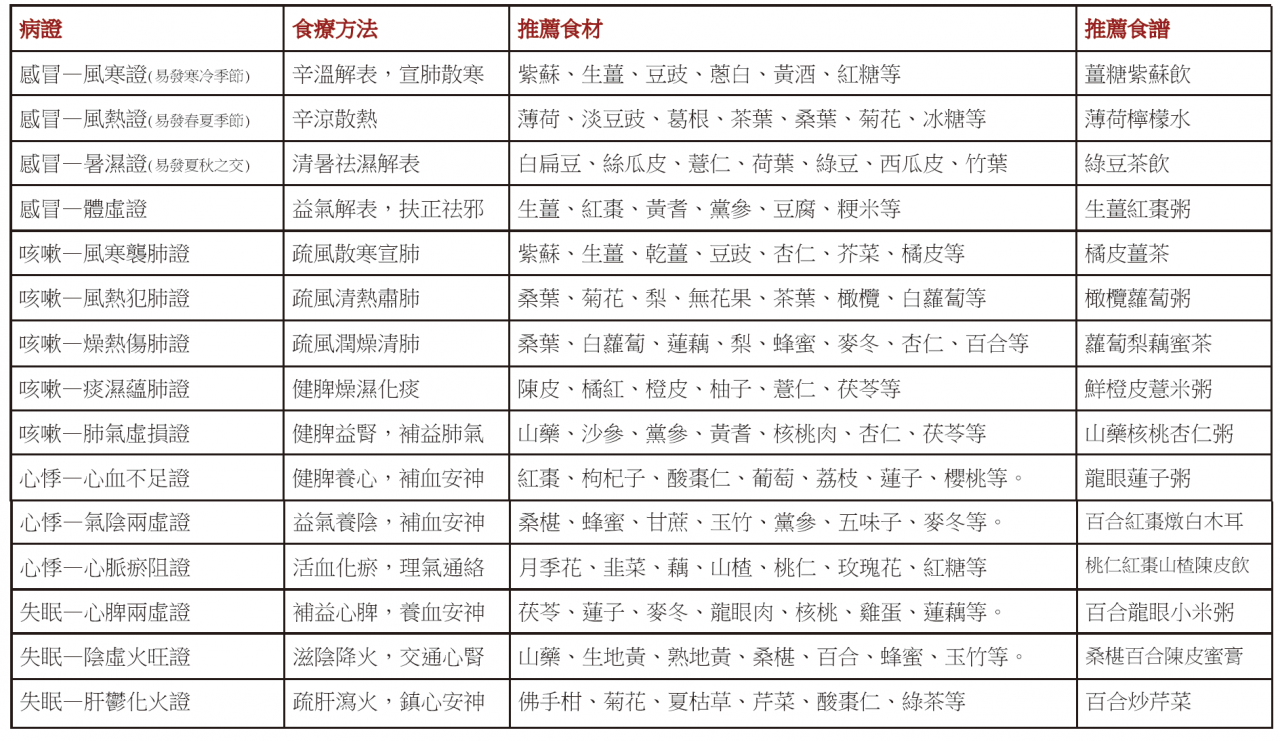
寒冷季節常見的感冒稱為「風寒證」感冒,主證候為特別畏寒,咽喉癢,鼻涕透明稀水狀。另發熱較輕,無汗,頭身疼痛,關節酸痛,鼻塞聲重,或鼻癢噴嚏,咳嗽,痰稀薄色白,口不渴或喜熱飲,舌苔薄白。此為寒證,以辛溫性食材,使體表發汗,將風寒邪氣從體內趕走,推薦薑糖紫蘇飲。(以下病證建議更多食材,請見照片附表)。
因春夏季節,風與熱合,多見「風熱證」感冒。主證候為喉嚨痛,鼻涕黃濁狀。另發熱較重,稍微畏風,汗出不暢,頭脹痛,面赤,咳嗽,痰黏或黃,喉嚨乾,鼻塞,舌苔薄白或微黃,舌尖略紅。此為熱證,以辛涼性食材,將風熱邪從體內散去,推薦薄荷檸檬水。
在夏秋之交,暑多夾濕,多見「暑濕證」感冒。主證候為咳嗽痰黏,鼻流濁黃涕,身發熱。另輕微畏風,汗少而黏,肢體酸痛或困重,頭昏重脹痛,心煩口渴,口中發黏,渴不多飲,胸悶噁心,胃脘部飽脹,大便溏稀,小便短赤,舌苔薄黃而膩。此為濕氣為主的病證,以涼性及祛濕食材去除體內濕氣,推薦綠豆茶飲(發酵茶較利脾胃),若畏風寒嚴重,可酌加紫蘇或生薑片10~15g,散寒化濕。
因平時身體虛弱,經常反覆感冒,稱「體虛證」感冒。證候多為身汗多或無汗,全身無力,症狀較不嚴重,咳嗽痰白,舌淡苔白。大多為曾感冒過,但未完整痊癒的後遺症。以溫和補益的食材為身體增加氣力,推薦生薑紅棗米粥。紅棗能補益,但多吃滋生痰濕,適量即可。若氣虛嚴重者,可酌加黃耆或黨參10~15g同煮,加強健脾補氣的功效。
咳嗽的發病原因可分為外來原因咳嗽和內傷咳嗽兩大類。外感咳嗽多屬急性病證,多因風寒、風熱、風燥等外邪侵襲所致;內傷咳嗽多為慢性病證,多與臟腑的功能失調有關。咳嗽尤要忌口生冷、辛辣、油膩、油炸、甜膩、海產腥膻、味濃等具刺激性、難消化的食物,容易聚濕生痰,或刺激咽喉,導致咳嗽加重。同時補充水分,來稀釋痰液,使痰液容易咳出。
因外來風寒而致「風寒襲肺證」的咳嗽,主證候為咳嗽聲重,氣急,咽癢,咯痰色白質地稀薄,常伴有鼻塞、流清涕、頭痛、肢體酸痛,畏寒發熱、無汗或微有汗出的表證,苔薄白。以辛溫性且去寒的食材調理,推薦橘皮生薑茶。(料理上將橘皮洗凈,使用溫水泡軟切絲)
因外來風熱造成「風熱犯肺證」的咳嗽,劇烈地咳到聲音嘶啞。另喉燥咽痛,咯痰後不適,痰色黃質地黏稠,咳伴汗出,常伴有鼻塞、流黃涕、頭痛、肢體酸痛,或畏風、身熱、苔薄黃。以辛涼性且清熱食材,推薦橄欖肉白蘿蔔米粥。性平的橄欖清肺效果好,稱肺胃之果。
「燥熱傷肺證」由秋燥或乾燥環境而生的咳嗽。咳帶血絲及痰不易咳出,加上唇鼻乾燥。另喉燥咽痛,口渴口乾,咳時汗出,舌紅苔偏乾。以辛涼性能潤燥的食材食養,推薦白蘿蔔梨藕蜂蜜茶。
若於早晨或食後或食入甜膩食物,出現咳重痰多現象是為「痰濕蘊肺證」的咳嗽,痰黏膩稠厚或成塊,色白或帶灰色。另經常胸悶,腹部發脹,食慾不佳常感嘔心,疲勞,大便時常溏稀或偏黏,舌苔白膩。以健脾且能化痰的食材調養,推薦鮮橙皮薏仁白米粥,脾胃偏弱者可以使用炒薏米,減少涼性,增加健脾的功效。
常反覆感冒所引起則是「肺氣虛損證」的咳嗽,多見咳聲無力,氣短少氣,咯痰清稀色白量多。另神色疲倦不愛說話,容易畏風、出汗,舌淡苔白。以性平溫味甘食材健脾益腎,補益肺氣,推薦山藥核桃杏仁粥,消瘦虛弱者可加豬肺同煮,加強補精養血的功效。
心悸是指病人自覺心中跳動,驚慌不安,而且不能自主的一種疾病。心悸發生與體質虛弱、情志刺激、感受外邪有關,雖然主要病變臟腑在心,但與脾腎也有密切關系。忌口刺激性食物如辣椒、濃茶、咖啡、酒類,易傷陰耗血,加重症狀。脾胃為心之子,若在飲食上給予脾胃的消化負擔過重,也會影響心的功能,因此有許多心早期的病變都是以脾胃症狀為表現。心悸患者飲食應以少量多餐為宜,食物要盡量稀軟,以免刺激胃腸道,同時有利消化。
「心血不足證」的心悸因食慾不振更需補益,另表現氣短,頭暈目眩,失眠健忘,面容無血色,舌淡紅。以性平溫味甘食材來健脾養心,推薦龍眼蓮子糯米紅棗粥。
伴隱痛且心煩難入眠屬「氣陰兩虛證」的心悸,氣短易出汗,面容無血色,倦怠,口乾少津,舌紅少苔。以平溫性且安神食材來調養心神,推薦百合紅棗燉銀耳,若想提高補氣作用,可以酌加西洋參、太子參。
在舌象上紫暗或有瘀點者,屬「心脈瘀阻證」的心悸。甚則胸悶心痛,痛如針刺,唇甲色青。以平溫性且活血食材來化瘀。推薦桃仁紅棗山楂陳皮飲作為常用飲品,調養瘀阻心脈。
入睡困難、睡眠不深,嚴重者徹夜不眠等稱為失眠。病位主要在心,與肝、脾、胃、腎皆密切關系。忌口刺激性食物如辣椒、濃茶、咖啡、酒都易傷陰耗血,加重失眠。同心悸的病理,早期的病變常以脾胃症狀為表現。就寢前應節制飲食,避免因腸胃道不適或消化不良導致的失眠或睡眠不安。
多夢易醒者,常為「心脾兩虛證」的失眠,另易健忘,頭暈目眩,體倦神疲,飲食無味,面色少華,或是經常胸悶、消化不良,舌質淡,苔薄白。以性溫寒涼且安神的食材補足元氣,推薦百合龍眼小米粥。
伴有腰酸夢遺的失眠者,多屬「陰虛火旺證」,另頭暈耳鳴,健忘,潮熱盜汗(專指入眠時出汗),口乾少津,舌質紅少苔或無苔。以寒溫性且滋陰的食材來降火,推薦桑椹百合陳皮蜜膏。
伴隨大便秘結且口苦而乾者,屬「肝鬱化火證」的失眠,性格多急躁易怒,嚴重者徹夜不眠,胸悶脅痛,口渴喜飲,耳鳴,眼睛有血絲,舌質紅,苔黃或黃燥。以涼寒性且疏解肝火的食材來安神,推薦百合炒芹菜。
胃痛是指上腹部胃脘處接近心窩的部位出現疼痛。脾胃互為表里,脾喜燥惡濕,胃喜潤惡燥,治療胃病要避免過度滋膩而傷脾,而治療脾病則要避免過度辛燥而傷胃,因此飲食不偏嗜,口味不過度刺激,是養護脾胃病的原則;此外烈酒辛辣、肥甘厚膩之品及飲食過度,皆容易造成脾胃病變。
由於外來寒邪造成的「寒邪犯胃證」胃痛,遇寒加重,得溫痛減,口淡不渴,或喜熱飲,舌淡苔薄白。以辛溫性食材來散寒止痛,推薦生薑紅茶以暖胃散寒。
因肝與胃、脾關系密切,故有「肝氣犯胃證」的胃痛,證候為胃脘脹痛,兩側脅肋脹痛,遇煩惱或情緒刺激時加重,伴有胸悶,常打飽嗝,大便不暢,排氣則舒,舌苔多薄白。以帶有香氣且化積食的食材來調暢阻滯的胃氣,推薦大麥玫瑰花茶。
因過食而產生「飲食傷胃證」的胃痛,明顯特徵在胃有脹滿感,按壓則加重,打嗝有酸氣甚有反胃酸水,打嗝後減痛,大便沾黏有排不乾淨感,舌苔厚膩。以涼溫性且消積食的食材,推薦白蘿蔔生薑汁。另特別推薦多食肉品時,餐後以山楂助消化。
口舌若生瘡者,屬「胃中蘊熱證」的胃痛,胃脘灼熱,得涼則減,得熱加重,口乾喜冷飲,口氣重,大便秘結或黏膩,舌紅苔黃或厚膩。以平寒性且化濕的食材解濕熱蘊結,推薦白菜綠豆芽湯。
常見會經痛的女性之「瘀血停胃證」的胃痛,胃脘刺痛,痛處固定而拒按,入夜加重,病程較長,胃痛反覆發作不癒,或排黑便,面無血色,舌紫暗有瘀斑,唇暗。女性經血,色暗有血塊。以溫寒性且活血的食材來去瘀止痛,推薦荸薺山楂桂花甜湯。
常饑餓卻少食慾的胃痛者,稱「胃陰虧耗證」,胃脘隱隱灼痛,口燥咽乾,手足心和胸口發熱,大便乾結,體型偏瘦,無力,口渴喜飲,舌紅少津。以平寒性且滋陰的食材養胃,推薦桑椹葡萄藕蜂蜜膏。
嚴重胃痛時會吐出水液無食物者,稱「脾胃虛寒證」,勞累或受涼後容易發作或加重,神情疲憊,四肢倦怠,手足不溫,大便溏薄,舌淡苔白。以性溫熱味甘且健脾胃的食材調和,推薦黃耆乾薑紅棗麥芽糖膏。
泄瀉指的是大便次數增多,糞質稀溏甚則完谷不化、或瀉出如水樣為主的疾病。生冷、肥厚、黏膩、辛辣之刺激性食物容易損傷脾胃,應當避免食用。腹瀉症狀輕者,飲食要以細軟、容易消化為原則,多食用粥、湯,以及煮、燉、燴法烹調的食物;嚴重者,最好適當禁食,同時要注意補充水分。
當瀉下清稀,甚至如水樣時,稱「寒濕內盛證」的泄瀉,有腸鳴腹痛,食慾不佳,胃脘部飽脹,滿悶不舒,惡寒發熱,鼻塞頭痛,肢體酸痛,舌苔薄白或白膩。以辛溫性且化濕的食材來止瀉,推薦生薑胡椒紅糖水。
腹痛即瀉,常屬「濕熱傷中證」的泄瀉,瀉如水注,或瀉後有排不乾淨感,糞色黃褐、臭穢,或伴有煩熱口渴,小便短赤,肛門灼熱,舌紅,苔黃膩。以寒涼性且清濕熱的食材食養,推薦蕎麥薏仁白米粥。
當排出未消化食物者,稱「食滯胃腸證」的泄瀉,會腹痛腸鳴,瀉後痛減,糞如臭雞蛋味,伴有脘腹痞滿,打嗝味道酸臭,激不起食慾;舌苔垢濁或厚膩。以平溫性且化積食的食材調理,推薦陳皮炒麥芽山楂白米粥,特別是炒麥芽對於消化澱粉性飲食助益甚佳。
因情緒緊張、精神刺激發作的泄瀉,屬「肝氣乘脾證」的泄瀉,會腹痛攻竄,不斷放屁,伴有胸脅脹悶,易打嗝少食;舌淡紅,苔薄白。以寒涼溫性且有香氣的食材調養,推薦柚子蘋果茶。
在排便時瀉且反覆發作,屬「脾胃虛寒證」的泄瀉,稍有飲食不慎則排便次數增多,常見夾雜不消化的食物,飲食減少,脘腹脹悶不舒,面無血色,疲倦無力,舌淡,苔白。以平溫且健脾胃的食材食養,推薦肉豆蔻生薑白米粥。
每在黎明前,腹痛作瀉者,屬「脾腎陽虛證」的泄瀉,於瀉時常見夾雜不消化的食物,瀉後止腹痛,平時容易畏寒肢涼,腹部喜暖,腰膝酸軟,舌淡,苔白。以熱溫性的食材溫腎健陽氣,推薦乾薑栗子白米粥。
便秘常指排便周期長或不長,糞質乾結難下,或糞便不硬,或無便意或便後有不通暢或排不淨感。多食新鮮高纖維的蔬菜水果能提高腸道蠕動,促進排便。忌口濃茶及刺激性食物,以免損傷胃腸道功能,加重便秘。注意補充水分,以潤腸道,促進排便順暢。
屬「腸胃積熱證」的便秘,證候大便乾結,腹部脹滿,口乾口臭,經常面紅身熱,心煩不安,多汗,常想飲冷品,小便短赤,舌質偏乾紅,或苔黃燥。以平寒性且泄熱的食材來通便,推薦香蕉蜂蜜泥。
常連二連三的打隔,腸有蠕動聲及常放屁者,屬「氣機郁滯證」的便秘,證候欲便不出,便後不暢,腹中脹滿,胸脅滿悶,食欲不振,舌苔薄白或薄黃。以溫性且帶有香氣的食材來理氣潤腸,推薦橘皮杏仁蜂蜜漿。
於年長者間常見的「氣虛證」便秘,其雖有便意,但臨廁努掙乏力,難以排出。或便後乏力,汗出氣短,面無血色,疲倦不想說話,舌淡胖,有齒痕,舌苔薄白。以平溫性且健脾的食材來補氣,推薦黃耆芝麻糊。
手腳冰冷或經常腹部冷痛的便秘,屬「陽虛證」,其排便困難,平日面色蒼白,怕冷喜暖,小便清長,腰膝酸軟,舌淡苔白。以溫性且補陽氣的食材溫腎通便,推薦黃酒核桃泥(以釀造為主的米酒,如紹興酒)。
有頭暈且潮熱盜汗的便秘,屬「血(陰)虛證」,其排便困難,平日面色蒼白,心悸氣短,失眠健忘,或口乾心煩,腰膝酸軟,舌淡苔白,或舌紅。以平性且滋陰補血的食材來調養腸道,推薦北沙參玉竹黑木耳漿。
常見病證的區分方式雖然繁複,卻體現中醫為專屬病證提出治方。身體已有明顯病證者,經醫囑後正在療養同時,若以食養知識來調配每日三餐,身體得到合適滋養後,才能將藥物充分吸收達成療效。讓我們用一種更自然的方式,改善生活中的常見病,使懂食養的自己,做自己和家人最好的保健師。
感冒由於致病因素不同,因外在六邪(風、寒、暑、濕、燥、火)而感受到邪氣,證候的表現不同,需對證食養。感冒者的食養原則皆須飲食清淡易消化,在於肺經起於中焦脾胃,下絡大腸,故飲食選擇關係之後肺功能修復。
寒冷季節常見的感冒稱為「風寒證」感冒,主證候為特別畏寒,咽喉癢,鼻涕透明稀水狀。另發熱較輕,無汗,頭身疼痛,關節酸痛,鼻塞聲重,或鼻癢噴嚏,咳嗽,痰稀薄色白,口不渴或喜熱飲,舌苔薄白。此為寒證,以辛溫性食材,使體表發汗,將風寒邪氣從體內趕走,推薦薑糖紫蘇飲。(以下病證建議更多食材,請見照片附表)。
因春夏季節,風與熱合,多見「風熱證」感冒。主證候為喉嚨痛,鼻涕黃濁狀。另發熱較重,稍微畏風,汗出不暢,頭脹痛,面赤,咳嗽,痰黏或黃,喉嚨乾,鼻塞,舌苔薄白或微黃,舌尖略紅。此為熱證,以辛涼性食材,將風熱邪從體內散去,推薦薄荷檸檬水。
在夏秋之交,暑多夾濕,多見「暑濕證」感冒。主證候為咳嗽痰黏,鼻流濁黃涕,身發熱。另輕微畏風,汗少而黏,肢體酸痛或困重,頭昏重脹痛,心煩口渴,口中發黏,渴不多飲,胸悶噁心,胃脘部飽脹,大便溏稀,小便短赤,舌苔薄黃而膩。此為濕氣為主的病證,以涼性及祛濕食材去除體內濕氣,推薦綠豆茶飲(發酵茶較利脾胃),若畏風寒嚴重,可酌加紫蘇或生薑片10~15g,散寒化濕。
因平時身體虛弱,經常反覆感冒,稱「體虛證」感冒。證候多為身汗多或無汗,全身無力,症狀較不嚴重,咳嗽痰白,舌淡苔白。大多為曾感冒過,但未完整痊癒的後遺症。以溫和補益的食材為身體增加氣力,推薦生薑紅棗米粥。紅棗能補益,但多吃滋生痰濕,適量即可。若氣虛嚴重者,可酌加黃耆或黨參10~15g同煮,加強健脾補氣的功效。
咳嗽的發病原因可分為外來原因咳嗽和內傷咳嗽兩大類。外感咳嗽多屬急性病證,多因風寒、風熱、風燥等外邪侵襲所致;內傷咳嗽多為慢性病證,多與臟腑的功能失調有關。咳嗽尤要忌口生冷、辛辣、油膩、油炸、甜膩、海產腥膻、味濃等具刺激性、難消化的食物,容易聚濕生痰,或刺激咽喉,導致咳嗽加重。同時補充水分,來稀釋痰液,使痰液容易咳出。
因外來風寒而致「風寒襲肺證」的咳嗽,主證候為咳嗽聲重,氣急,咽癢,咯痰色白質地稀薄,常伴有鼻塞、流清涕、頭痛、肢體酸痛,畏寒發熱、無汗或微有汗出的表證,苔薄白。以辛溫性且去寒的食材調理,推薦橘皮生薑茶。(料理上將橘皮洗凈,使用溫水泡軟切絲)
因外來風熱造成「風熱犯肺證」的咳嗽,劇烈地咳到聲音嘶啞。另喉燥咽痛,咯痰後不適,痰色黃質地黏稠,咳伴汗出,常伴有鼻塞、流黃涕、頭痛、肢體酸痛,或畏風、身熱、苔薄黃。以辛涼性且清熱食材,推薦橄欖肉白蘿蔔米粥。性平的橄欖清肺效果好,稱肺胃之果。
「燥熱傷肺證」由秋燥或乾燥環境而生的咳嗽。咳帶血絲及痰不易咳出,加上唇鼻乾燥。另喉燥咽痛,口渴口乾,咳時汗出,舌紅苔偏乾。以辛涼性能潤燥的食材食養,推薦白蘿蔔梨藕蜂蜜茶。
若於早晨或食後或食入甜膩食物,出現咳重痰多現象是為「痰濕蘊肺證」的咳嗽,痰黏膩稠厚或成塊,色白或帶灰色。另經常胸悶,腹部發脹,食慾不佳常感嘔心,疲勞,大便時常溏稀或偏黏,舌苔白膩。以健脾且能化痰的食材調養,推薦鮮橙皮薏仁白米粥,脾胃偏弱者可以使用炒薏米,減少涼性,增加健脾的功效。
常反覆感冒所引起則是「肺氣虛損證」的咳嗽,多見咳聲無力,氣短少氣,咯痰清稀色白量多。另神色疲倦不愛說話,容易畏風、出汗,舌淡苔白。以性平溫味甘食材健脾益腎,補益肺氣,推薦山藥核桃杏仁粥,消瘦虛弱者可加豬肺同煮,加強補精養血的功效。
心悸是指病人自覺心中跳動,驚慌不安,而且不能自主的一種疾病。心悸發生與體質虛弱、情志刺激、感受外邪有關,雖然主要病變臟腑在心,但與脾腎也有密切關系。忌口刺激性食物如辣椒、濃茶、咖啡、酒類,易傷陰耗血,加重症狀。脾胃為心之子,若在飲食上給予脾胃的消化負擔過重,也會影響心的功能,因此有許多心早期的病變都是以脾胃症狀為表現。心悸患者飲食應以少量多餐為宜,食物要盡量稀軟,以免刺激胃腸道,同時有利消化。
「心血不足證」的心悸因食慾不振更需補益,另表現氣短,頭暈目眩,失眠健忘,面容無血色,舌淡紅。以性平溫味甘食材來健脾養心,推薦龍眼蓮子糯米紅棗粥。
伴隱痛且心煩難入眠屬「氣陰兩虛證」的心悸,氣短易出汗,面容無血色,倦怠,口乾少津,舌紅少苔。以平溫性且安神食材來調養心神,推薦百合紅棗燉銀耳,若想提高補氣作用,可以酌加西洋參、太子參。
在舌象上紫暗或有瘀點者,屬「心脈瘀阻證」的心悸。甚則胸悶心痛,痛如針刺,唇甲色青。以平溫性且活血食材來化瘀。推薦桃仁紅棗山楂陳皮飲作為常用飲品,調養瘀阻心脈。
入睡困難、睡眠不深,嚴重者徹夜不眠等稱為失眠。病位主要在心,與肝、脾、胃、腎皆密切關系。忌口刺激性食物如辣椒、濃茶、咖啡、酒都易傷陰耗血,加重失眠。同心悸的病理,早期的病變常以脾胃症狀為表現。就寢前應節制飲食,避免因腸胃道不適或消化不良導致的失眠或睡眠不安。
多夢易醒者,常為「心脾兩虛證」的失眠,另易健忘,頭暈目眩,體倦神疲,飲食無味,面色少華,或是經常胸悶、消化不良,舌質淡,苔薄白。以性溫寒涼且安神的食材補足元氣,推薦百合龍眼小米粥。
伴有腰酸夢遺的失眠者,多屬「陰虛火旺證」,另頭暈耳鳴,健忘,潮熱盜汗(專指入眠時出汗),口乾少津,舌質紅少苔或無苔。以寒溫性且滋陰的食材來降火,推薦桑椹百合陳皮蜜膏。
伴隨大便秘結且口苦而乾者,屬「肝鬱化火證」的失眠,性格多急躁易怒,嚴重者徹夜不眠,胸悶脅痛,口渴喜飲,耳鳴,眼睛有血絲,舌質紅,苔黃或黃燥。以涼寒性且疏解肝火的食材來安神,推薦百合炒芹菜。
胃痛是指上腹部胃脘處接近心窩的部位出現疼痛。脾胃互為表里,脾喜燥惡濕,胃喜潤惡燥,治療胃病要避免過度滋膩而傷脾,而治療脾病則要避免過度辛燥而傷胃,因此飲食不偏嗜,口味不過度刺激,是養護脾胃病的原則;此外烈酒辛辣、肥甘厚膩之品及飲食過度,皆容易造成脾胃病變。
由於外來寒邪造成的「寒邪犯胃證」胃痛,遇寒加重,得溫痛減,口淡不渴,或喜熱飲,舌淡苔薄白。以辛溫性食材來散寒止痛,推薦生薑紅茶以暖胃散寒。
因肝與胃、脾關系密切,故有「肝氣犯胃證」的胃痛,證候為胃脘脹痛,兩側脅肋脹痛,遇煩惱或情緒刺激時加重,伴有胸悶,常打飽嗝,大便不暢,排氣則舒,舌苔多薄白。以帶有香氣且化積食的食材來調暢阻滯的胃氣,推薦大麥玫瑰花茶。
因過食而產生「飲食傷胃證」的胃痛,明顯特徵在胃有脹滿感,按壓則加重,打嗝有酸氣甚有反胃酸水,打嗝後減痛,大便沾黏有排不乾淨感,舌苔厚膩。以涼溫性且消積食的食材,推薦白蘿蔔生薑汁。另特別推薦多食肉品時,餐後以山楂助消化。
口舌若生瘡者,屬「胃中蘊熱證」的胃痛,胃脘灼熱,得涼則減,得熱加重,口乾喜冷飲,口氣重,大便秘結或黏膩,舌紅苔黃或厚膩。以平寒性且化濕的食材解濕熱蘊結,推薦白菜綠豆芽湯。
常見會經痛的女性之「瘀血停胃證」的胃痛,胃脘刺痛,痛處固定而拒按,入夜加重,病程較長,胃痛反覆發作不癒,或排黑便,面無血色,舌紫暗有瘀斑,唇暗。女性經血,色暗有血塊。以溫寒性且活血的食材來去瘀止痛,推薦荸薺山楂桂花甜湯。
常饑餓卻少食慾的胃痛者,稱「胃陰虧耗證」,胃脘隱隱灼痛,口燥咽乾,手足心和胸口發熱,大便乾結,體型偏瘦,無力,口渴喜飲,舌紅少津。以平寒性且滋陰的食材養胃,推薦桑椹葡萄藕蜂蜜膏。
嚴重胃痛時會吐出水液無食物者,稱「脾胃虛寒證」,勞累或受涼後容易發作或加重,神情疲憊,四肢倦怠,手足不溫,大便溏薄,舌淡苔白。以性溫熱味甘且健脾胃的食材調和,推薦黃耆乾薑紅棗麥芽糖膏。
泄瀉指的是大便次數增多,糞質稀溏甚則完谷不化、或瀉出如水樣為主的疾病。生冷、肥厚、黏膩、辛辣之刺激性食物容易損傷脾胃,應當避免食用。腹瀉症狀輕者,飲食要以細軟、容易消化為原則,多食用粥、湯,以及煮、燉、燴法烹調的食物;嚴重者,最好適當禁食,同時要注意補充水分。
當瀉下清稀,甚至如水樣時,稱「寒濕內盛證」的泄瀉,有腸鳴腹痛,食慾不佳,胃脘部飽脹,滿悶不舒,惡寒發熱,鼻塞頭痛,肢體酸痛,舌苔薄白或白膩。以辛溫性且化濕的食材來止瀉,推薦生薑胡椒紅糖水。
腹痛即瀉,常屬「濕熱傷中證」的泄瀉,瀉如水注,或瀉後有排不乾淨感,糞色黃褐、臭穢,或伴有煩熱口渴,小便短赤,肛門灼熱,舌紅,苔黃膩。以寒涼性且清濕熱的食材食養,推薦蕎麥薏仁白米粥。
當排出未消化食物者,稱「食滯胃腸證」的泄瀉,會腹痛腸鳴,瀉後痛減,糞如臭雞蛋味,伴有脘腹痞滿,打嗝味道酸臭,激不起食慾;舌苔垢濁或厚膩。以平溫性且化積食的食材調理,推薦陳皮炒麥芽山楂白米粥,特別是炒麥芽對於消化澱粉性飲食助益甚佳。
因情緒緊張、精神刺激發作的泄瀉,屬「肝氣乘脾證」的泄瀉,會腹痛攻竄,不斷放屁,伴有胸脅脹悶,易打嗝少食;舌淡紅,苔薄白。以寒涼溫性且有香氣的食材調養,推薦柚子蘋果茶。
在排便時瀉且反覆發作,屬「脾胃虛寒證」的泄瀉,稍有飲食不慎則排便次數增多,常見夾雜不消化的食物,飲食減少,脘腹脹悶不舒,面無血色,疲倦無力,舌淡,苔白。以平溫且健脾胃的食材食養,推薦肉豆蔻生薑白米粥。
每在黎明前,腹痛作瀉者,屬「脾腎陽虛證」的泄瀉,於瀉時常見夾雜不消化的食物,瀉後止腹痛,平時容易畏寒肢涼,腹部喜暖,腰膝酸軟,舌淡,苔白。以熱溫性的食材溫腎健陽氣,推薦乾薑栗子白米粥。
便秘常指排便周期長或不長,糞質乾結難下,或糞便不硬,或無便意或便後有不通暢或排不淨感。多食新鮮高纖維的蔬菜水果能提高腸道蠕動,促進排便。忌口濃茶及刺激性食物,以免損傷胃腸道功能,加重便秘。注意補充水分,以潤腸道,促進排便順暢。
屬「腸胃積熱證」的便秘,證候大便乾結,腹部脹滿,口乾口臭,經常面紅身熱,心煩不安,多汗,常想飲冷品,小便短赤,舌質偏乾紅,或苔黃燥。以平寒性且泄熱的食材來通便,推薦香蕉蜂蜜泥。
常連二連三的打隔,腸有蠕動聲及常放屁者,屬「氣機郁滯證」的便秘,證候欲便不出,便後不暢,腹中脹滿,胸脅滿悶,食欲不振,舌苔薄白或薄黃。以溫性且帶有香氣的食材來理氣潤腸,推薦橘皮杏仁蜂蜜漿。
於年長者間常見的「氣虛證」便秘,其雖有便意,但臨廁努掙乏力,難以排出。或便後乏力,汗出氣短,面無血色,疲倦不想說話,舌淡胖,有齒痕,舌苔薄白。以平溫性且健脾的食材來補氣,推薦黃耆芝麻糊。
手腳冰冷或經常腹部冷痛的便秘,屬「陽虛證」,其排便困難,平日面色蒼白,怕冷喜暖,小便清長,腰膝酸軟,舌淡苔白。以溫性且補陽氣的食材溫腎通便,推薦黃酒核桃泥(以釀造為主的米酒,如紹興酒)。
有頭暈且潮熱盜汗的便秘,屬「血(陰)虛證」,其排便困難,平日面色蒼白,心悸氣短,失眠健忘,或口乾心煩,腰膝酸軟,舌淡苔白,或舌紅。以平性且滋陰補血的食材來調養腸道,推薦北沙參玉竹黑木耳漿。
常見病證的區分方式雖然繁複,卻體現中醫為專屬病證提出治方。身體已有明顯病證者,經醫囑後正在療養同時,若以食養知識來調配每日三餐,身體得到合適滋養後,才能將藥物充分吸收達成療效。讓我們用一種更自然的方式,改善生活中的常見病,使懂食養的自己,做自己和家人最好的保健師。
主講人
黃薰瑩 醫師
台灣德源蔘藥行第四代傳承人
北京廣安中醫門診部駐診中醫師
北京中醫藥大學《黃帝內經》博士
美國NGH國際催眠師
北京杏林芳香醫學講師
北京廣安中醫門診部駐診中醫師
北京中醫藥大學《黃帝內經》博士
美國NGH國際催眠師
北京杏林芳香醫學講師












